El módulo de Objetivos se utiliza para gestionar los objetivos definidos a los usuarios de VisualSale. Los objetivos pueden ser de diverso tipo y su cumplimiento se puede controlar de forma automática (con base en la información registrada en VisualSale, el sistema lleva un control automático del avance) o de forma manual (no hay información dentro de VisualSale para poder llevar el control, se debe registrar manualmente el avance del objetivo). La gestión incluye su definición, seguimiento y calificación a través de revisiones periódicas, de tal manera que permita evaluar su desempeño. En esta opción del módulo en particular se realiza la definición de los objetivos y en la siguiente opción que se explicara más adelante se Asignaran los objetivos a los usuarios.
Con el objetivo de entender en mayor detalle el procedimiento o la lógica que hemos aplicado en el desarrollo del Módulo de Objetivos de VisualSale, sugerimos la lectura del artículo Proceso de Gestión de Objetivos Comerciales, el cual le permitirá entender el proceso completo de cómo gestionar los objetivos de un equipo comercial.
DEFINCIÓN DE LOS OBJETIVOS
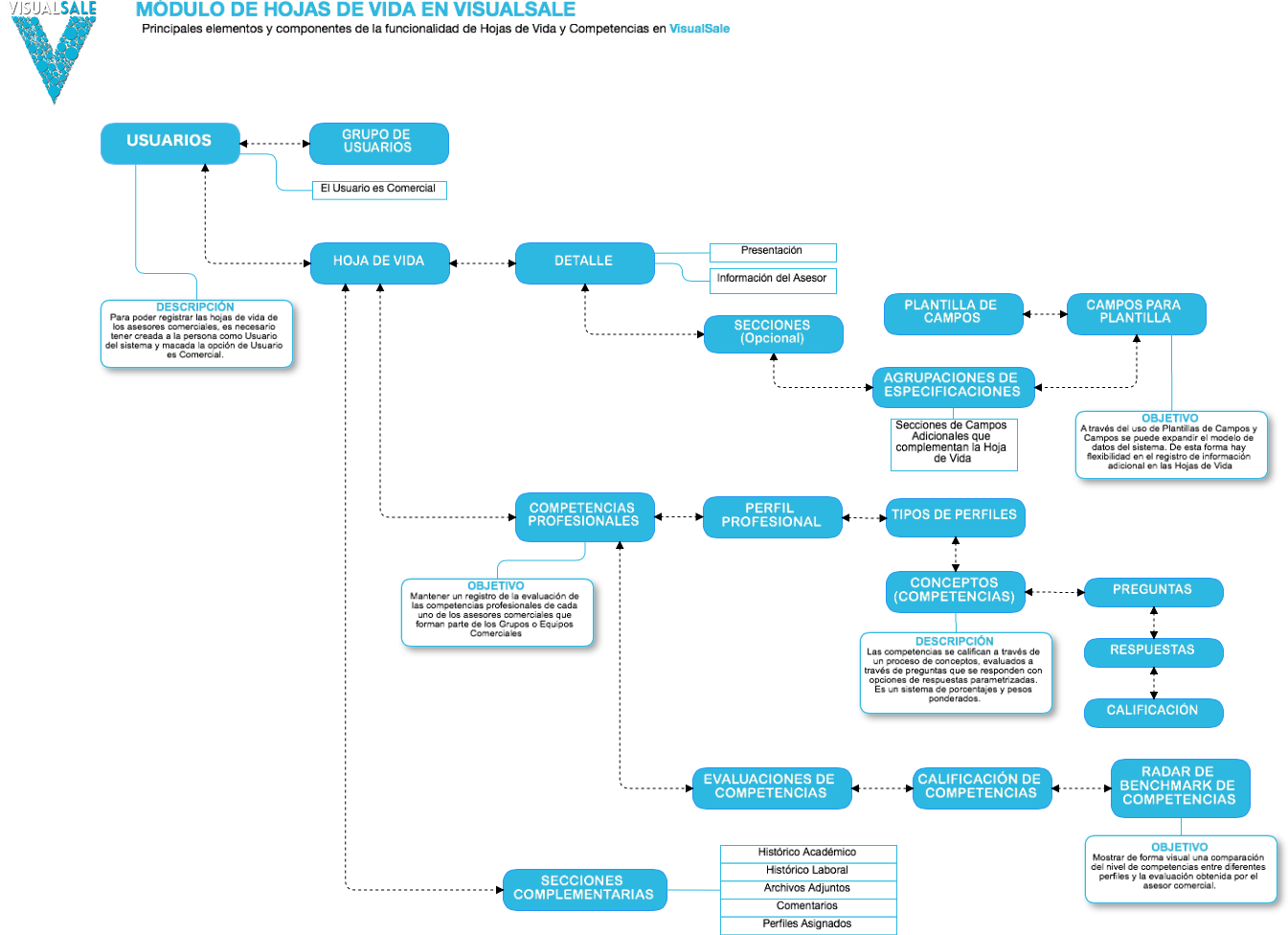
Para tener un entendimiento global de la forma como funciona el módulo de Objetivos dentro de VisualSale, por favor revisar el diagrama que se muestra a continuación (puede dar clic en la imagen para ampliarla). En este diagrama se presenta la relación de los diferentes componentes que se usan dentro de VisualSale para la parametrización y uso de Hojas de Vida en VisualSale.

La primera fase en la definición de los objetivos dentro de VisualSale corresponde a la creación de los Tipos de Objetivos que serán asignados a la fuerza de ventas. Esta acción la lleva a cabo a través de la opción de Configuración> Objetivos> Definir objetivos, como se muestra en la siguiente imagen:

Previo a ingresar una definición de Objetivos, usted deberá haber creado el Tipo de Objetivo, lo cual se hace a través de las Listas de Selección que se encuentran en la opción de Configuración> Administración general> Listas de selección. En la Lista de selección llamada Tipo de objetivo debe tener definidos los tipos de objetivos, ya que esta información será requerida en la definición del objetivo.
Una vez que usted ingresa en esta opción, verá una tabla con la relación de los Tipos de Objetivo definidos. Mediante el uso de esta tabla, usted podrá ingresar nuevos tipos de objetivos. A continuación se muestra una tabla de ejemplo que ilustra como se visualizan los Tipos de Objetivos:

Las siguientes son las guías para proceder a la creación de un Tipo de Objetivo:
Para crear un Objetivo:
De clic en el botón
En el campo Código, ingrese el código del objetivo. Es Obligatorio.
En el campo Nombre, ingrese el nombre del objetivo. Por ejemplo Incrementar el pipeline en cantidad, Incrementar el cierre de negocios en Valor, Mejorar la tasa de conversión, etc. Es Obligatorio.
En el campo Objetivo, ingrese el objetivo que debe alcanzar el asesor comercial. Es un valor numérico. Por ejemplo se tiene definido Cerrar negocios ganados en cantidad y el objetivo es cerrar 23 negocios.
En el campo Peso, coloque el peso porcentual que tiene el objetivo que se está definiendo. Tener presente que al momento de asignar los objetivos al asesor comercial la suma de estos pesos debe ser del 100%.
En el campo Tipo de Objetivo, seleccione a qué tipo de Objetivo pertenece el objetivo que está definiendo. Por ejemplo: administrativo, ventas, Desarrollo Profesional, etc.
En el campo Unidad de Medida, seleccione la unidad de medida en la cual se define el objetivo. Por ejemplo si el objetivo es Incrementar el Pipeline en $50,000,000 COP entonces la unidad es Valor, Si el objetivo es Incrementar el Pipeline en cantidad de negocios abiertos, la unidad de medida es Cantidad, etc.
En el campo Automático, seleccione Si o No. Si el avance del objetivo lo calcula automáticamente VisualSale, seleccione SI, de lo contrario seleccione No. Es Obligatorio.
En el campo Cálculo, seleccione de las opciones posibles, cual aplica para el objetivo que está definiendo. Este campo se habilita si en el campo Automático se seleccionó Sí. Por ejemplo si el objetivo definido es Mejorar la tasa de conversión, entonces en este campo se debe seleccionar Tasa de Conversión, para que el sistema de manera automática en determinados periodos de tiempo calcule este valor y lo lleve a la tarjeta de Avance en la opción de Asignar Objetivos.
En el campo Descripción, ingrese información detallada sobre el objetivo que está definiendo y que posteriormente será asignado a un asesor comercial.
En el campo Criterio de Calificación, describa cual es el criterio de calificación del objetivo que está definiendo de tal manera que al Calificar el objetivo tanto el supervisor como el asesor comercial no presenten dudas sobre la nota. Por ejemplo si el objetivo consiste en incrementar el pipeline con 5 negocios durante un trimestre. Acá se puede explicar que si el asesor comercial logra los 5 negocios la Nota es de 3 o si logra los 5 negocios la nota es de 5. Ahora si la nota es 3 y logro 5 negocios, que pasa si sobre pasa el objetivo, como se calcularía este logro.
Una vez realizado lo anterior, se graba.
A continuación se presenta un ejemplo de la pantalla utilizada para el registro de un Objetivo:

Para ilustrar de forma más detallada el proceso de Definición de un Objetivo, puede ver el siguiente video:
De esta forma usted puede establecer los Tipos de Objetivos que asignará a cada uno de los miembros de su equipo comercial.