Bienvenido(a) al VisualSale. Usted como Administrador de VisualSale al interior de su empresa deberá contar con el conocimiento para poder llevar a cabo labores de definición de parámetros, estructura de usuarios, permisos de acceso y seguridad y otro tipo de labores propias de la administración del sistema.
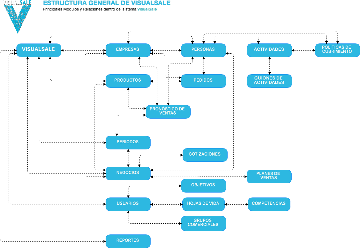
Lo primero es conocer el alcance general de VisualSale. En el siguiente diagrama se ilustra la funcionalidad que ofrece VisualSale:

Una de sus responsabilidades como Administrador de VisualSale al interior de la empresa es ser el guía interno para toda la comunidad de usuarios y poder resolver en primera instancia las consultas y solicitudes que tengan los usuarios con respecto a VisualSale. Es importante tener como primera información, cuales serán los módulos o funcionalidad que su empresa ha contratado para ser utilizada dentro de VisualSale. Por favor revise con el consultor de Mind que le está brindando apoyo para revisar el alcance de la funcionalidad a implementar en su empresa.
Primeros pasos para iniciar la parametrización y puesta a punto de VisualSale en su empresa.
Vamos a recorrer los pasos básicos que usted, como Administrador de VisualSale debe dar en el camino de la parametrización de VisualSale.
Ingresar a VisualSale
El primer paso es que usted ingrese con el usuario de Administrador y el Password, el cual es entregado por Mind de Colombia a usted o por el área de Sistemas de IT de su empresa. Igualmente usted deberá conocer la URL o dirección y método de acceso que el área de Sistema de IT de su empresa o Mind de Colombia (en caso que el sistema esté alojado en la nube por parte de Mind de Colombia), la cual usted debe usar en su navegador de internet para registrase en el sistema. Debe ver una pantalla como la siguiente:

Luego de esto usted ingresa al menú principal de VisualSale, el cual verá en la parte superior de la pantalla, similar a la que se muestra a continuación:

En los recuadros en color azul se identifica el Menú Principal de VisualSale y en la esquina superior derecha, el usuario que se encuentra conectado, en este caso Admin. En la parte central de la pantalla usted estará viendo lo que se conoce como el Tablero de Control de Ventas, sin embargo en el caso del Administrador no se visualiza ningún dato, ya que el Administrador no desarrolla funciones comerciales.
Las principales funciones de VisualSale requeridas para realizar la labor de parametrización y establecimiento del nivel de seguridad y acceso a los usuarios, se realiza a través de la opción llamada "Configuración" que aparece en el menú principal de VisualSale. Al dar clic en esta opción de visualiza una pantalla como la siguiente:

La opción de Configuración de encuentra organizada por secciones y dentro de esta, por cada una de las funciones de configuración y parametrización. Las secciones están relacionadas con los principales módulos que conforman la funcionalidad de VisualSale. Esta será la opción por la cual, usted como Administrador de VisualSale, realizará muchas de las acciones de parametrización.
¿Por dónde iniciar la configuración y parametrización de VisualSale?
No hay un orden específico, pero nuestra sugerencia es comenzar por lo básico que corresponde a:
- Configuración de la Seguridad (Roles, Registrar Servidor, Usuarios y Grupos de Usuarios)
- Configuración de algunos de los principales elementos de Administración General (Grupos de Periodos, Conjunto de Periodos, Listas de Selección y Monedas)
Cuando Mind de Colombia realiza la instalación inicial de VisualSale, normalmente se entregan varias de las listas de parametrización básicas diligenciadas, sin embargo usted como Administrador de VisualSale está en libertad de modificar la parametrización inicial entregada por Mind de Colombia.