Los negocios se utilizan para crear las diferentes oportunidades comerciales que el asesor adelanta con sus leads, prospectos o clientes. Estas Oportunidades de Negocio pueden ser propuestas de proyectos, cotizaciones de productos y servicios, renovaciones de contratos anteriores y en general, todas aquellas oportunidades en las cuales es necesario hacer un seguimiento comercial y definir una estrategia para ganar el negocio. Lo anterior le permite tener al asesor comercial, al supervisor (Jefe de Grupo Comercial), a la gerencia comercial, etc. información clara, detallada y oportuna sobre los negocios que tiene la compañía. Acá es muy importante que los asesores comerciales tengan la información de sus negocios al día, tanto para que ellos a través de su tablero de control revisen los indicadores de su gestión, como para la gerencia. La gerencia necesita contar con indicadores confiables, sobre los cuales tomar decisiones para asignar recursos, asignar prioridades, realizar ajustes, definir nuevas estrategias de negocio, etc.
Algunos de los aspectos más relevantes en la gestión de un negocio, es la asociación con el Proceso de Compra (obligatorio), mantener al día el Score o calificación de la calidad del negocio (opcional, pero muy importante) y el cambio de fase que realiza el asesor cuando el negocio va evolucionando (obligatorio, por lo menos con una fase).
En esta guía vamos a recorrer las funcionalidades principales que se pueden manejar en el Módulo de Negocios, estructurada de la siguiente forma:
- Proceso de Registro de Nuevos Negocios
- Valorización de un Negocio
- Calificación del Score de un Negocio
- Avance y Cambios de Fase del Negocio
- Información Complementaria del Negocio (Sub-Secciones en el Negocio; Actividades, Personas, Mapa de Relacionamiento, Personas Internas, Adjuntos, Comentarios, Fases Cotizaciones, Requerimientos, Aliados e Ingresos)
- Linea de Tiempo del Negocio
- Búsqueda y Consulta de un Negocio
- Cerrar y Finalizar un Negocio
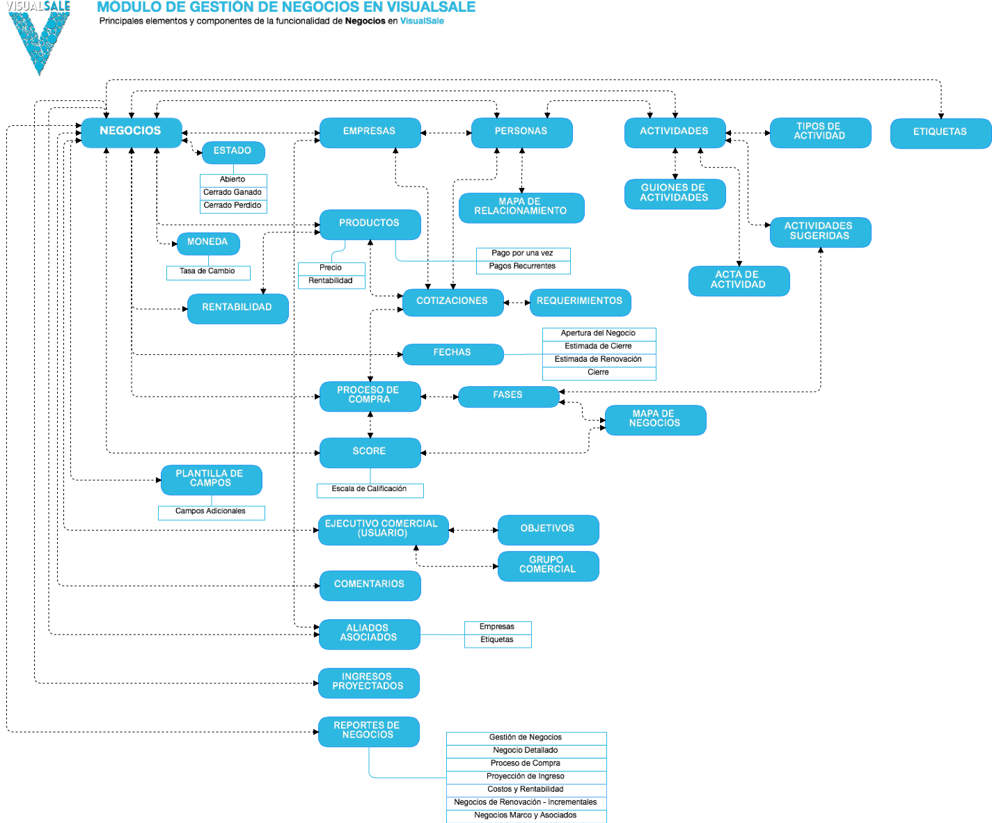
Con el objetivo de tener una visión general de la información que se maneja en la funcionalidad de Negocios de VisualSale, le sugerimos revisar el siguiente diagrama para identificar cada uno de los componentes del sistema que vamos a ver en esta guía de uso del Módulo de Negocios de VisualSale.

A continuación vamos a comenzar a recorrer cada una de las principales funcionalidades de Negocios en VisualSale.
Proceso de Registro de un Nuevo Negocio en VisualSale
Para registrar un nuevo Negocio en VisualSale, usted debe contar con la siguiente información lista y parametrizada dentro del sistema:
- Empresas & Personas a las cuales les asociará un Negocio
- Productos creados y documentados en el sistema para asociarlos al Negocio y definición de permisos y accesos a estos productos
- Proceso de Compra definido y documentado en VisualSale (esta es una labor que normalmente desarrolla el Administrador de VisualSale en su empresa). Dentro del Proceso de Compra se define el cuestionario para calificar el Score dentro del Negocio y las fases por las cuales debe evolucionar el Negocio. El Proceso de Compra debe estar registrado y en estado Publicado para poder ser utilizado
- Definición de las lista de Tipos de Negocios para hacer una clasificación de los diferentes Negocios que usted desarrolla
- Información complementaria para registrar Actividades, Cotizaciones, Comentarios, Aliados y Proyección de Ingresos
- Definición de la lista de Motivos de Cierre de Negocios, utilizada al momento de cerrar un Negocio
Para crear una Negocio:
Existen varias opciones dentro del sistema desde las cuales usted puede iniciar el registro de un nuevo Negocio. Estas son las más utilizadas:
- Ingresando al menú principal de VisualSale y usando la opción de Negocios.
- Ingresando a una Empresa y adicionando un nuevo Negocio en la sub-sección de Negocios en la parte inferior de la pantalla de consulta de la Empresa
- Ingresando a una Persona y adicionando un nuevo Negocio en la sub-sección de Negocios en la parte inferior de la pantalla de consulta de la Persona
Este es un ejemplo de la pantalla a través de la cual se hace el registro de un nuevo Negocio en el sistema:

En cualquier de estos tres casos, por favor siga la siguiente guía:
- Dar clic en el ícono
para comenzar el registro de un nuevo Negocio.
- En el campo Nombre, coloqué el nombre del negocio que está creando.
- En el campo Código, asigne un código al negocio que está creando. Este campo puede ser diligenciado de forma manual, es decir usted ingresa un código libremente o puede ser una asignación automática, en cuyo caso usted no puede modificar esta codificación. La codificación automática es asignada una vez usted graba o guarda el Negocio. Esta codificación es parametrizada por el Administrador de VisualSale en su empresa.
- El campo de Código Financiero se utiliza para registrar una codificación que suministra el área financiera de su empresa para efectos de una contabilidad de costos o de proyectos. Es opcional.
- En el campo Empresa, seleccione del listado de empresas, la empresa a la cual le creará una oportunidad de negocio. Es Obligatorio. Si usted registra este Negocio desde la consulta de una Empresa, esta información aparece ya diligenciada.
- En el campo Vendedor, se muestra el usuario que está creando el negocio. Corresponde al Login del usuario que ingreso al sistema. Es Automático.
- En el campo Persona, seleccione la persona o contacto con la cual está adelantando la oportunidad de negocio. Es Obligatorio. En caso que la persona no se encuentre creada en VisualSale, usted podrá crearla con el icono
que aparece en la parte inferior izquierda de la ventana emergente. - En el campo Valor de Negocio, se visualiza el valor del negocio. Acá la información se visualiza de forma automática y se actualiza al registrar información en la sub-sección de Productos. No es obligatorio, ya que se puede dar que en el instante en que se crea el negocio no se cuenta aún con esta información. Una vez usted graba el Negocio, se habilita la sub-sección de Productos en la parte inferior de la pantalla de Negocio y allí podrá comenzar a registrar los Productos con sus respectivos valores. Esto será lo que generará de forma automática el valor del Negocio.
- En el campo Moneda, seleccione la moneda en la cual se registrará el negocio. Los negocios pueden manejarse en diferentes monedas. Es Obligatorio.
- En el campo de Fecha Estimada de Renovación usted podrá registrar una fecha en el futuro en la cual se debería lograr una renovación de la compra o contratación de los productos y servicios que se están presentando en este Negocio. Esta fecha es utilizada para luego generar alertas sobre renovaciones de servicios y para complementar la funcionalidad de Relaciones entre Negocios, la cual se explica más adelante. Es Opcional.
- En el campo Fecha de Apertura, se muestra la fecha en la cual se creó el negocio. Es Automático y no se puede modificar.
- En el campo Fecha estimada de cierre, se utiliza para proyectar en que momento se puede contar con este Negocio como ganado. Sirve para efectos de conocer el Pipeline de un asesor comercial o el embudo de negocios, permitiendo estimar el comportamiento de la gestión y resultados comerciales en el futuro. Es Obligatorio.
- En la gráfica de Score, se visualiza el Score del negocio, una vez el asesor comercial haya calificado una, algunas o todas las respuestas que componen el cuestionario del Score. Más adelante se explica en concepto del Score y la forma como se registra en el sistema.
- En el campo Proceso de Compra, seleccione uno de los Procesos de Compra que maneja su compañía y que aplica para el negocio que está creando. Es Obligatorio.
- En el campo Fase, se visualiza la primera fase del Proceso de Compra seleccionado previamente. Es Automático.
- En el campo Días en Fase, se visualiza el número de días que lleva un negocio en una Fase. Esto le permite al asesor hacer seguimiento sobre aquellos negocios que llevan demasiado tiempo en una Fase, ya sea para retomar el negocio o para cerrarlo. Es Automático.
- En el campo Tipo de Negocio, seleccione el tipo de negocio que aplica para el negocio que está creando. Esta lista debe haber sido parametrizada previamente por el Administrador de VisualSale de su empresa. Es Obligatorio.
- En el campo Finalizado, se muestra Finalizado en No cuando se está creando un negocio. Cuando el asesor finaliza un negocio, es decir lo cierra ya sea porque se ganó o perdió, este campo se actualiza a Sí. Es Automático.
- En la lista de selección Negocio asociado, usted podrá seleccionar un Negocio Padre al cual este Negocio, que está creando, está asociado. La asociación puede ser de dos formas; este Negocio está asociado al Negocio Padre el cual es un Negocio Marco (Negocio Principal) o este Negocio está asociado al Negocio Padre como un Negocio Incremental (una renovación de un producto o servicio). Esta funcionalidad se usa para establecer relaciones entre Negocios y de esta forma indicar si un Negocio es continuación o forma parte de otro Negocio.
- En el campo Comentarios, ingrese comentarios generales sobre el negocio que está creando. Es Opcional.
- La lista de selección Plantilla para Campos es una opción que permite seleccionar un conjunto de campos de información adicional que se pueden asociar el Negocio. Esto permite definir campos adicionales a los anteriormente presentados. Esta plantilla de campos deberá ser creada por el Administrador de VisualSale en su empresa. Tenga en cuenta que para realizar la acción de adicionar o eliminar una plantilla, debe tener el permiso de adicionar o eliminar una plantilla de esta entidad.
- Una vez realizado lo anterior, se graba dando clic en
- Cuando se graba se habilitan unos iconos que se muestran al final de la pantalla, como son: finalizar negocio
, Score
, y Cambio de fase
.
Cuando usted selecciona una empresa, verá una lista de selección como la que se muestra a continuación:

Puede ver información de nombre, código y ubicación para poder identificar de forma precisa la Empresa a la cual asociara el negocio que está creando.
Una vez realizados estos pasos, usted tendrá el Negocio registrado en VisualSale. Tenga en cuenta que el valor aparece en CERO. Esto se debe a que la forma de valorizar el Negocio es mediante la asignación de Productos al mismo. Usted NO puede asignar un valor general al Negocio. Lo debe hacer mediante la asignación de Productos al Negocio. Esta asignación de productos es lo que modifica el valor del Negocio.
Valorización del Negocio
El siguiente paso para poder completar la información básica de la oportunidad de Negocio es asociar los productos que forman parte del Negocio y con esto obtener la valorización total del mismo. Esto lo hace en la siguiente sub-sección de la información del negocio como se muestra en la siguiente imagen:


Para asociar los productos, siga estos pasos:
- Vaya a Adicionar.
- En el campo Producto, de clic en Seleccione, en donde se desplegará un listado con los productos, seleccione el que aplica para el negocio que está creando. Es Obligatorio.
- En el campo Cantidad, ingrese la cantidad de productos que tiene estimado vender.
- En el campo Repetición, indique el número de veces en el cual se repite el valor unitario (precio por cantidad). Por ejemplo, se tienen 10 licencias a $50,000 el precio unitario, en un horizonte de 12 meses. La repetición en este caso son 12 veces. El cálculo son las 10 licencias x $50,000 x 12 meses, esto sería igual a $6,000,000. El usuario define el sentido de la Repetición. Es Opcional. También se utiliza en Cotizaciones.
- En el campo Precio unitario, se indica el precio unitario del producto seleccionado. Si se realizó la definición del precio en el módulo de histórico de costos, la información se muestra automáticamente, de lo contrario se mostrará en cero y el asesor comercial deberá digitar la información, tenga en cuenta que el valor unitario se ingresa en la moneda definida en el producto, por lo que cada producto puede poseer una moneda diferente a la del negocio, sin embargo la valorización de precio de línea, precio linea-descuento, se valoriza en la moneda definida en el encabezado del negocio.
- En el campo Descuento, indique si el producto tiene un descuento. Es Opcional. También se utiliza en Cotizaciones.
- En el campo Rentabilidad Manual se podrá indicar si se aplica el porcentaje de rentabilidad que se tiene establecido en el catálogo de productos (este datos de rentabilidad del productos ha sido ingresado en la creación del producto en el Catálogo de Productos por el Administrador de VisualSale de su empresa) o se indicará un porcentaje de rentabilidad de forma manual. Proceda a indicar de qué forma se calculará la rentabilidad para este producto.
- El campo de Rentabilidad % corresponde al valor que el sistema trae de forma automática del Catálogo de Productos o si usted indicó que el cálculo de la Rentabilidad es manual, deberá indicar aquí el valor de ese porcentaje. Debe tener en cuenta que el sistema hace el cálculo del porcentaje de rentabilidad sobre el precio descontado. Es decir, si usted está aplicando un descuento, la rentabilidad automática será aplicada al valor calculado del precio con descuento.
- En el campo Precio línea, se muestra la línea valorizada. Es decir, es la multiplicación del campo cantidad x campo precio unitario x campo repetición.
- En el campo Precio línea - descuento, se muestra la diferencia entre el precio de la línea menos el descuento.
- Una vez realizado lo anterior, se graba.
- Una vez grabado, en la parte superior de la pantalla, en el campo Valor de Negocio, se visualiza el Valor Total del negocio, el cual corresponde a la sumatoria del campo Precio Línea menos descuento, de todos los productos que se adicionaron en la tarjeta de productos.
- El usuario puede adicionar todos los productos que apliquen para el negocio que está creando.
- Es posible que desee modifiar la moneda del producto, para lo cuál de clic en el código de moneda que aparece en color azul, selecciones, la nueva moneda, tenga en cuenta que en caso que no exista una conversión vigente con respecto a la fecha de apertura del negocio, entre la moneda del producto y la moneda del negocio, no será posible valorizar el producto y por tanto guardar el registro del producto en el negocio.

- El usuario puede modificar la información que acabo de crear, dando clic en el icono modificar
o eliminar en el icono
.
En la siguiente imagen se ilustra como es la pantalla de selección de Productos para ser adicionados al Negocio. Se puede realizar una completa búsqueda del producto por diversos criterios como la Compañía que Vende, Marcas de Productos, Especificaciones de los Productos, la Jerarquía de Clasificación del Producto, el nombre, código, etc.

Repita estas acciones para cada uno de los productos que desea vincular al Negocio. Puede vincular la cantidad de productos que desee al Negocio. Luego de registrar todos los productos y servicios, verá que el valor del Negocio se ha modificado, siempre y cuando los productos tenga valor diferente de cero. En cualquier momento usted podrá modificar el registro de Productos en un Negocio, mientras el Negocio esté en estado Abierto. De esta forma usted podrá modificar, adicionar o eliminar Productos dentro del Negocio.
Calificación del Score del Negocio (Métrica de la Calidad de un Negocio - Opcional)
Uno de ls factores de éxito en la gestión de oportunidades de negocio es la identificación de aquellos negocios a los cuales se les debe asignar recursos para su exitosa evolución, hasta lograr un cierre ganador. Contar con los indicadores que permitan llevar a cabo esta identificación es clave y por ese motivo hemos desarrollado una métrica llamada el Score del Negocio. Este indicador permite calificar una oportunidad de negocio, el cual sirve para entender la situación del pipeline o embudo de desarrollo de negocios para el vendedor. Calidad del Negocio significa que tan buena es la posición competitiva que tenemos y la situación para que el potencial comprador tome una decisión de contratar o adquirir nuestra solución. El Score del Negocio ayuda al ejecutivo comercial y al equipo de ventas a tener una mejor lectura del estado de una oportunidad de negocio dentro del pipeline de ventas. Combinado con otras métricas de la venta consultiva, permite tener mayor certeza sobre las oportunidades de ventas que tienen una mayor probabilidad de ser cerradas exitosamente.
La forma como el usuario de VisualSale califica el Score es a través de la selección de una respuesta, de acuerdo con su conocimiento de la situación de negocio, de cada una de las preguntas que se han establecido en el Proceso de Compra que se ha parametrizado en VisualSale por parte del Administrador del sistema en su empresa. Este es un proceso permanente mediante el cual el usuario puede ir calificando el Score a medida que va conociendo más información de la situación de negocio y va aplicando su estrategia de desarrollo del negocio. Si como resultado de este proceso el usuario identifica una nueva situación que lo lleva a reconsiderar la respuesta asignada a una de las preguntas ya respondida en la calificación del Score, puede ingresar al sistema y cambiar la respuesta, de tal forma que refleje la real situación actual del negocio.
La calificación del Score de Negocio no es obligatoria dentro de VisualSale, sin embargo el no hacerlo implica que usted no podrá realizar análisis y evaluación detallada de su Pipeline de Ventas o Embudo de Ventas si no cuenta con la calificación del Score. Es una métrica muy importante para que usted como ejecutivo comercial, su supervisor y la empresa tengan indicadores certeros de la calidad de las Oportunidades de Negocio registradas en VisualSale.
Para comenzar a calificar el Score del Negocio de clic en el icono Score 
Usted debe visualizar una pantalla como la siguiente:

En esta primera sección se ve un resumen de la información del Negocio. En la gráfica se ve información sobre los Conceptos que han sido calificados por el usuario.
La calificación del Score se compone de cuatro elementos:
- La Fase del Proceso de Compra. Por estas fases evoluciona el Negocio. Estas fases tienen establecido un peso porcentual de acuerdo con su importancia. Esto ha sido parametrizado por el Administrador de VisualSale en su empresa.
- Por cada una de las Fases se han definido unos Conceptos de Calificación. El Administrador de VisualSale en su empresa ha ingresado cada uno de los Conceptos a calificar para cada una de las Fases. Cada uno de los Conceptos tiene un peso porcentual de acuerdo con su importancia dentro de la Fase.
- Por cada uno de los Conceptos se han definido unas Preguntas de Calificación las cuales usted deberá responder a través de la selección de una Respuesta. Cada una de las Preguntas tiene un peso porcentual dentro del Concepto de acuerdo con su importancia.
- Por cada una de las Preguntas se tienen posibles Respuestas. La Repuesta tiene asociada una Calificación en una escala de 0 a 5. Esta escala y la respectiva calificación asociada a la Respuesta ha sido parametrizada por el Administrador de VisualSale en su empresa.
Para proceder a calificar el Score. usted debe dar clic en la sección llamada "Calificación de score" y a continuación verá una pantalla como la siguiente:

Usted puede observar dos secciones; Fases y Conceptos. Debe dar clic en la palabra en color azul Fases para seleccionar la Fase que desea calificar. Una vez seleccionada la Fase, deberá dar clic en la palabra en Azul llamada Conceptos. Usted verá los Conceptos asociados a esta Fase. Seleccione el Concepto a Calificar y se desplegará la información de las Preguntas asociadas con ese Concepto y a la derecha las posibles respuestas para esa Pregunta. Solamente puede seleccionar UNA Respuesta a la Pregunta seleccionada. En la siguiente imagen se ilustra este proceso.

Tener en cuenta estas aclaraciones:
- El nombre del concepto se puede visualizar en el recuadro gris.
- Al seleccionar el concepto se despliega más información, la cual corresponde a las preguntas y las respuestas. Las preguntas corresponden a la fase y el concepto seleccionado.
- Teniendo la anterior información, el asesor comercial debe dar clic sobre la pregunta que planea contestar. Al dar clic se despliegan las posibles respuestas a la pregunta.
- El asesor debe dar clic sobre la respuesta, en donde se mostrará una pantalla con la pregunta, ¿Desea marcar esta opción como respuesta, a la pregunta seleccionada? Si o No. Si da clic en Si. La respuesta queda marcada con un colocar azul oscuro, como se visualiza en la pantalla de arriba, adicionalmente al inicio de la pregunta se visualiza un circulo con un Visto bueno marcando la pregunta como contestada.
- Cuando se realiza lo anterior el Score va cambiando y los campos superiores, última pregunta respondida y última respuesta también.
- El asesor lo que debe realizar con regularidad es contestar las preguntas de cada negocio que tiene a cargo, para que el sistema vaya calculando el Score del negocio y el avance en el proceso de compra.
En la parte superior del recuadro gris de Fases y Conceptos, se visualizan unos círculos, los cuales pueden ser de color verde, amarillo o rojo. El número se círculos que se muestra está en función de la cantidad de fases que tiene el proceso de compra y en función de la cantidad de conceptos que tiene la fase. Por ejemplo, si el proceso de compra seleccionado tiene 5 fases deben existir 5 círculos rojos, asumiendo que no se ha contestado ninguna pregunta de ninguna fase o si la fase seleccionada tiene 3 conceptos debe existir 3 círculos rojos, asumiendo que no se ha contestado ninguna pregunta de ningún concepto.
- Rojo: significa que no se ha contestado ninguna pregunta de la fase o ninguna pregunta del concepto.
- Amarillo: significa que se ha contestado al menos una pregunta de la fase seleccionada o del concepto.
- Verde: significa que se han contestado todas las preguntas que se encuentran asociadas a la fase o al concepto.

Como se visualiza en la pantalla, el asesor comercial puede colocar el mouse sobre los círculos, en donde se despliega una pantalla con el nombre de la fase o concepto y un porcentaje que corresponde a la suma de los pesos de la Fase o de los Conceptos de las preguntas que se han contestado hasta el momento.
A medida que el usuario va completando todo el cuestionario que se ha establecido para la Calificación del Score para el Negocio, el sistema estará informando sobre dos datos importantes: La Califiación actual de Score y el porcentaje de avance en la cantidad de preguntas respondidas del cuestionario para calificar el Score. Estos dos datos se ven en la pantalla principal del Negocio, como se ilustra en la siguiente imagen:

El usuario puede ubicar el mouse sobre la aguja del contador y el sistema mostrará la cifra exacta del valor del Score.
Avance y Cambio de Fase del Negocio
La opción Cambio de Fase, se utiliza como su nombre lo dice para realizar el cambio de fase según la evolución del negocio, de acuerdo con el proceso de compra definido. Al realizar el cambio de fase se visualiza información sobre la fase origen y la fase destino y además cuenta con una lista de chequeo que le permite al asesor comercial guiarse sobre las condiciones que se deben cumplir para poder realizar este cambio. Al realizar el cambio queda un histórico de cambio de fase, al cual puede acceder el usuario. Dentro de una misma Fase podemos registrar un avance. Esto quiere decir que no se cambia aún de Fase pero si hay un avance dentro de la misma Fase.

Para registrar un Avance dentro de la misma Fase:
Este es un paso que le permite registrar un avance en porcentaje (%) para un Negocio, dentro de la misma fase. Una fase puede tener un rango establecido de avance, por ejemplo entre el 0% y el 20%. Esto quiere decir que cuando un Negocio entra en esta fase, quedará con un 0%, debido a que queda con el limite inferior del rango. Usted puede usar lo que se explica a continuación para registra un avance entre el 0% y el 20%, pero dentro de la misma fase, no está haciendo cambio de fase.
- Dar clic en el icono Cambio de fase

- Acá se despliega la pantalla que se visualiza a continuación:

Usted puede registrar un avance moviendo el círculo en la linea que aparece bajo el título "Avance". Podrá mover este círculo entre los porcentajes permitidos dentro de esa Fase. Puede luego registrar unas observaciones relacionadas con ese avance.
Para cambiar de Fase en el Proceso de Compra de un Negocio, haga lo siguiente:
- Primero seleccione el negocio, al cual le realizará cambio de fase. Una vez este dentro del negocio.
- Dar clic en el icono Cambio de fase

- Acá se despliega la pantalla que se visualiza a continuación:

- En el campo Fase Origen, se despliega el nombre de la fase en la cual se encuentra actualmente el negocio. No es modificable.
- En el campo Condición de Salida, corresponde a información que se define en el proceso de compra y corresponde a las condiciones que se debieron haber cumplido para salir de la fase.
- En el campo Fase Destino, el usuario debe seleccionar la fase destino, la fase destino puede ser la fase siguiente o puede ser otra fase.
- En el campo Condición de Entrada, corresponde a las condiciones que se deben cumplir para entrar a la fase destino seleccionada.
- En el campo Observaciones, se coloca información adicional del cambio de fase que se está realizando.
- En el campo Días en Fase, corresponde al número de días en el que el negocio ha permanecido en la fase origen.
Antes de poder registrar el cambio de Fase es necesario validar y completar la Lista de Chequeo asociada con el cambio de fase y que se encuentra en la parte inferior derecha de esta misma ventana.
- Antes de grabar el cambio de fase, se debe revisar la lista de chequeo. Dar clic en el siguiente icono

- Acá el asesor comercial debe revisar los diferentes ítems que conforman la lista de chequeo y validar si los está cumpliendo. Si no los cumple, es decir sino se marcan todos los ítems, no puede realizar el cambio de fase. Si los cumple todos y todos los ítems son marcados, ya se puede grabar el cambio de fase.
- Una vez realizado lo anterior, se graba la Lista de Chequeo.
- Una vez realizado lo anterior, se graba el Cambio de Fase.
- Al cambiar de fase, se actualizan los campos del encabezado del negocio, como son: Fase, con la información de la nueva fase en la cual se encuentra el negocio y el campo de Días en Fase pasa a cero.

Información Complementaria del Negocio
A través del uso de las sub-secciones del Negocio, ubicadas en la parte inferior de la pantalla del Negocio, usted podrá ingresar información que complementa los datos básicos del Negocio. En la siguiente imagen se muestra un ejemplo de estas sub-secciones:

Actividades asociadas al Negocio
En esta sub-sección usted podrá programar actividades asociadas al desarrollo del Negocio. Para conocer en detalle esta funcionalidad, por favor consulte la sección de Actividades en esta Guía.
Personas
La sub-sección de Personas, se utiliza para relacionar personas al negocio y establecer su rol en la decisión de compra. Las personas pueden ser personas vinculadas a la empresa a la cual se le está asociando el Negocio o pueden ser terceros , como asesores o consulores que están asociados a otra Empresa dentro de VisualSale o son Personas Independientes. Las personas son aquellas, que se crearon como Contactos en las Empresas y aquellas que se crearon en la opción de Personas Independientes. El Administrador de VisualSale en su empresa debe haber definido una lista de posibles Roles que cada una de estas personas puede asumir en el desarrollo del Negocio. Cuando usted asocia una Persona al Negocio a través de esta opción, deberá registrar la siguiente información:
- Rol, el cual selecciona de la lista de Roles disponible
- Nivel de influencia, en una escala de 1 a 10
- Nivel de preferencia, en una escala de 1 a 10
- Observaciones

Siga por favor estos pasos para adicionar Personas al Negocio:
- Vaya a Adicionar.
- En el campo Persona, de clic en Selección Obligatoria, en donde se desplegará un listado con todas las personas o contactos de las empresas y las personas independientes. Seleccione la persona.
- En el campo Rol, seleccione el Rol que la persona desempeña dentro del negocio. Por ejemplo, evaluador, asesor, gestor de proyectos, etc.
- En el campo Nivel de Influencia, indique que tanto influye la persona en que el negocio se cierre. El sistema se entrega pre cargado con valores del 1 al 5, pero el usuario puede crear más o modificar los existentes. Por ejemplo, el valor de 1, es muy baja influencia y 5 es una muy alta influecia.
- En el campo Nivel de Preferencia, indique el nivel de preferencia de la persona hacia el proveedor del producto. El sistema se entrega pre cargado con valores del 1 al 5, pero el usuario puede crear más o modificar los existentes. Por ejemplo, el valor de 1, es muy baja preferencia y 5 es una muy alta preferencia.
- En el campo Observaciones, amplíe o detalle la información indicada arriba con respecto al Rol, al nivel de influencia y al nivel de preferencia.
- Una vez realizado lo anterior, se graba.
- El usuario puede adicionar todas las personas que apliquen para el negocio que está creando.
- El usuario puede modificar la información que acabo de crear, dando clic en el icono modificar
o eliminar en el icono. 
Mapa de Relacionamiento e Influencia
Como resultado de la asignación de Personas al Negocio y de la ubicación con respecto a su nivel de influencia y de preferencia, podemos visualizar el Mapa de Relacionamiento e Influencia, el cual se encuentra en la misma pantalla en la sección que dice "Mapa de relacionamiento e influencia". Dando clic en esta sección, se verá una imagen como la que se muestra a continuación:

Internos
La sub-sección de Personas Internas, se utiliza para relacionar personas internas al negocio. Personas internas, son aquellas personas que trabajan en su empresa y brindan apoyo a la labor comercial. Esta opción permite asociar colaboradores internos a los cuales se les asignará tareas o actividades dentro del desarrollo del Negocio, pero que no pertenecen a la estructura de ventas.
Para asociar personas internas siga estos pasos:
- Vaya a Adicionar.
. Usted verá una ventana similar a la que se presenta a continuación:

- En el campo Persona, de clic en Selección Obligatoria y seleccione de la lista, la persona interna que trabajará de la mano del asesor comercial en sacar negocio adelante.
- En el campo Observaciones, detalle sobre las labores que adelantará la persona interna.
- Una vez realizado lo anterior, se graba.
- El usuario puede adicionar todas las personas internas que apliquen para el negocio que está creando y que cumplan ciertas condiciones.
- El usuario puede modificar la información que acabo de crear, dando clic en el icono modificar
o eliminar en el icono. 
Tarjeta Personas Internas - Tarjeta Roles
- Acá el asesor comercial, puede visualizar el Rol o Roles que puede desempeñar la persona interna que incluyó en el equipo de trabajo. Es informativo.

Tarjeta Personas Internas - Planear Actividades
- Una vez se tiene la persona asociada y desea crearle una actividad, de clic en el texto azul de la columna Usuario.
- Luego se despliega la pantalla de creación de actividades.
Adjuntos
Esta funcionalidad permite anexar documentos y enlaces web al Negocio. Para conocer en detalle esta funcionalidad, por favor consulte Adjuntos.
Comentarios
Esta funcionalidad permite adicionar información complementaria al negocio en forma de textos, imágenes o otros formatos a través de un editor de texto de comentarios. Para adicionar Comentarios al Negocio, por favor consulte la funcionalidad de Comentarios.
Fases
La información que se presenta en esta sub-sección es generada de forma automática y se actualiza cada vez que el usuario realiza un cambio de fase en el Negocio. Es una información que le permite al usuario conocer el tiempo que el Negocio ha permanecido en cada una de las fases del proceso de compra.

- En la columna Fase Origen, se muestra la fase en la cual se encontraba antes de realizar el cambio de fase.
- En la columna de Fase Destino, se muestra la fase a la cual cambio una vez se realizó el cambio de fase.
- En la columna Días en Fase Origen, se muestra el número de días que permaneció el negocio en la Fase Origen.
- En la columna Fecha Cambio de Fase, se muestra la fecha en la cual el usuario realizó el cambio de fase.
Requerimientos
Esta sub-sección del Negocio se ha creado con el objetivo de poder documentar los requerimientos que la Empresa o Persona a la cual está asociado el Negocio puede tener. Estos requerimientos son utilizados luego en la generación de la Cotización, tema que se verá más adelante. Los requerimientos pueden ser registrados previamente en el Catálogo de Productos. En el momento que se registra un producto en el Catálogo de Productos, es posible documentar los requerimientos que típicamente este producto o servicio cubre o las necesidades que satisface. Si estos requerimientos han sido documentados, al momento de asociar un producto al Negocio, la sub-sección de Requerimientos muestra todos los Requerimientos que provienen del Catálogo de Productos. Usted está en libertad de editarlos, eliminarlos o adicionar nuevos requerimientos que no provienen del Catálogo de Productos. Igualmente podrá indicar el orden en el cual se organizan. Recuerde que estos requerimientos se adicionarán a la cotización.

Dando clic en el botón podrá adicionar nuevos requerimientos. Dando clic en el texto azul de los requerimientos actuales, los podrá editar.
Cotizaciones
VisualSale cuenta con la funcionalidad de poder generar un documento de cotización o cuadro de precios de acuerdo con la información registrada en el Negocio. Esta cotización o cuadro de precios es un documento que se genera en formato PDF. Se pueden crear tantas cotizaciones como se desee relacionadas con el Negocio, pero solamente una será válida. Para poder elaborar una cotización en el sistema se deben tener parametrizados los siguientes componentes:
- La compañía que presenta la cotización. La empresa que hace uso de VisualSale puede tener diferentes razones sociales o empresas a través de las cuales se presentan las cotizaciones. En ese caso, usted podrá seleccionar a través de que Compañía se presenta la cotización. Esta es una información que es parametrizada por el Administrador de VisualSale en su empresa y se usa para incluirla en el encabezado de la cotización.
- La dirección asociada a la compañía del numeral anterior. La compañía puede tener asociada más de una dirección. Esta es una información que es parametrizada por el Administrador de VisualSale en su empresa y se usa para incluirla en el encabezado de la cotización.
- Información de la Propuesta. Corresponde a una leyenda que puede ir al final de la cotización. Es un texto que podría incluir aspectos legales generales, condiciones generales de la cotización y otros textos que sean de importancia para incluir al final de la cotización. Esta es una información que es parametrizada por el Administrador de VisualSale en su empresa y se usa para incluirla en la cotización.
- Requerimientos. La información de los requerimientos del cliente puede ser impresa en el formato de la cotización. Estos requerimientos deben ser registrados previamente en la sub-sección de Requerimientos del Negocio. Es importante tener presente que si no ingresa estos requerimientos en esta sub-sección, no los podrá incluir en la cotización. Puede revisar en las sección anterior las guías sobre como ingresar los Requerimientos en el Negocio.
Para registrar una nueva cotización asociada a un Negocio, de clic en el botón como se muestra en la siguiente imagen:

Aparece una ventana con los campos necesarios para registrar la cotización. Este es un ejemplo de la información de la cotización:


Para registrar la cotización siga por favor los siguientes pasos:
- Seleccione la Empresa que presenta la cotización. Se despliega una lista de las posibles opciones en el campo Compañía. Si usted no ve la Empresa desde la cual desea elaborar y presentar la Cotización, consulte con el Administrador del Sistema en su empresa para que se proceda con la creación de la Empresa.
- Seleccione la Dirección correspondiente a la Empresa desde la cual desea presentar la Cotización.
- Indique el número de la Versión de la Cotización. Este es un valor numérico de libre definición.
- Indique el número de días de vigencia que tendrá la Cotización. Este es un valor numérico de libre definición.
- Indique la Fecha de Presentación de la Cotización. Tenga presente que el sistema controlará en las Notificaciones que le enviará, el vencimiento de la Cotización basado en esta fecha y en los días de vigencia registrados en el campo anterior. Registre en este campo la fecha de presentación de la Cotización.
El sistema muestra la Moneda en la cual ha sido creado el Negocio. Esta información no la puede cambiar en el encabezado de la Cotización, pero en el detalle de cada Producto dentro de la Cotización, usted podrá determinar en que moneda presenta el valor del Producto dentro de la Cotización. - Luego proceda a incluir la información textual y complementaria que forma parte de la Cotización. Para esto hago uso de los siguientes campos:
- Información de Propuesta:
Este es un texto general que usted puede incluir al inicio de la Cotización, después de los datos generales del encabezado. Generalmente corresponde a un texto de presentación y es utilizado de forma estándar en todas las cotizaciones. Por este motivo, este texto se debe parametrizar en la configuración del sistema y lo debe hacer el Administrador. Al dar clic en la lista desplegable, seleccione el texto de encabezado de la cotización que usted desea incluir. Al seleccionarlo, el sistema carga de forma automáticas los texto creados en esa selección. Puede proceder a hacer uso de las facilidades de edición que se encuentran en la parte superior de esta ventana para dar formato especial a este texto e incluir la información que estime pertinente. - Condiciones Comerciales:
Proceda a diligenciar el campo de Condiciones Comerciales. Registre aquí los textos que considere adecuados para redactar la sección en la propuesta de Condiciones Comerciales. Puede proceder a hacer uso de las facilidades de edición que se encuentran en la parte superior de esta ventana para dar formato especial a este texto e incluir la información que estime pertinente. Tenga presente que este es un texto de Condiciones Comerciales generales para toda la Cotización. Recuerde que usted puede establecer Condiciones Comerciales por Producto en la creación o edición del Producto en el Catálogo Virtual de Productos y estas condiciones propias de cada producto pueden quedar incluidas en la Cotización. - Aclaraciones Generales:
Corresponde a un campo en el cual usted puede registrar información que es importante que quede registrada en la Cotización. Cuando usted necesita dar algunas guías, condiciones que no son de tipo comercial o aclarar algunos de los aspectos de la Cotización, puede utilizar este campo para documentar esta información. Puede proceder a hacer uso de las facilidades de edición que se encuentran en la parte superior de esta ventana para dar formato especial a este texto e incluir la información que estime pertinente. Este texto se ubicará después de los cuadros de precios y antes del final del documento de Cotización. - Requerimientos Encabezado:
El texto de la Cotización puede incluir requerimientos técnicos o de otro tipo. En este campo usted puede redactar un texto que corresponde al Encabezado de la sección de Requerimientos de la Cotización. Puede colocar aquí todos los requerimientos que usted desea que queden registrados en la Cotización o puede colocar solo un texto de encabezado y tomar los textos de Requerimientos Técnicos que están definidos en cada uno de los Productos. Igualmente se pueden registrar los Requerimientos en la sección de Requerimientos de la Cotización, la cual es alimentada de forma automática con base en los requerimientos definidos para cada uno de los Productos que forman parte de la Cotización.
- Información de Propuesta:
- Proceda a grabar los datos registrados dando clic en el botón
Una vez grabada la información de la cotización, se habilitan la información de detalle de cada uno de los productos registrados en el Negocio. Usted puede proceder a parametrizar la información de cada uno de los productos dentro de la cotización. La pantalla que se muestra a continuación es un ejemplo de la visualización de los productos asociados a la cotización:

El paso a seguir es parametrizar la información para cada uno de los productos. Debe dar clic en el nombre del producto que se encuentra en la parte izquierda de la ventana en color azul. Al dar clic en cualquier de los productos, se despliega una nueva ventana con los detalles del producto y la forma como usted desea que se visualice en la cotización. Debe ver una pantalla similar a la que se muestra a continuación:

En esta ventana usted podrá ajustar los datos para lograr establecer la información que desea que aparezca en la cotización. Los pasos a seguir son:
- Orden: Usted puede indicar con un número en que orden en el detalle de la cotización se ubicará este producto.
- Impuesto %: Indique si Si o NO este producto tendrá una linea adicional en la cual se indicará el porcentaje y valor del impuesto. Los impuestos han sido parametrizados anteriormente por el Administrador de VisualSale en su empresa. Al seleccionar SI, usted podrá identificar el tipo del impuesto a aplicar. Seleccione el impuesto a aplicar. El sistema trae por defecto el porcentaje definido en ese tipo de impuesto, pero usted está en libertad de modificar el porcentaje.
- Cambiar moneda: Esta opción le permite presentar el valor del producto en la cotización en una moneda diferente a la que está registrada en el Negocio. Es necesario tener definidas las monedas y las tasas de cambio previamente. Si no ve la moneda en la cual quiere presentar la cotización, por favor solicite al Administrador de VisualSale en su empresa la inclusión de la moneda.
- Mostrar total repetición: Esta opción le permite mostrar en la cotización el valor total de las repeticiones que tiene un producto y que usted ha definido en el Negocio. Por ejemplo, si usted incluyó un producto en el Negocio para el cual indicó que hay "N" repeticiones (por ejemplo 12 mensualidades), al seleccionar aquí que se muestre la repetición, en la cotización saldrá el valor total de las 12 mensualidades y no únicamente el valor de una mensualidad. Si selecciona NO mostrar repetición, en la cotización saldrá únicamente el valor de una repetición.
- Componente: Este campo muestra de forma automática la información del nombre que saldrá en el encabezado del producto. Esta información ha sido registrada previamente al momento de crear el producto en el Catálogo de Productos. Usted puede cambiar o complementar esta información. Esta información debe ser máximo de 128 caracteres.
- Descripción componente: Esta información proviene del Catálogo de Productos y ha sido previamente definida por el Administrador de VisualSale en su empresa. Usted está en libertad de modificar esta información en este campo.
- Condiciones comerciales: Esta información proviene del Catálogo de Productos y ha sido previamente definida por el Administrador de VisualSale en su empresa. Usted está en libertad de modificar esta información en este campo.
- Una vez diligenciados todos los campos de clic en el botón
para grabar los cambios en el registro del producto en la cotización.
Repita estos mismos pasos para cada uno de los productos incluidos en la cotización.
Los requerimientos se traen de los definidos en el negocio, sin embargo es posible mortificarlos en la cotización, de la siguiente manera:
Vaya a Requerimientos > Adicionar. Editar
Acá el usuario define los requerimientos del cliente, en forma detallada. Cada registro corresponde a un requerimiento y cuenta con un orden que define el usuario. Este orden se utiliza para ver la información organizada en determinado orden y para que en el reporte se muestre impresa en el orden indicado.
Agrupación Superior e Inferior, corresponde al mismo concepto a las agrupaciones de producto de generar secciones para organizar la información de los requerimientos.

De esta manera ya está parametrizada toda la información requerida para generar la cotización. Para generar el documento en PDF de la cotización, de clic en el botón
. Esto hace que se genere el reporte de cotización y usted lo verá en la pantalla de visualización de reportes, donde lo podrá exportar a PDF, dando clic en el botón
y allí selecciona la opción PDF.
El formato estándar que posee VisualSale para generar la cotización es como el que se muestra a continuación:


Ingresos
Esta sub-sección se utiliza para registrar la Proyección de Ingresos del Negocio. La proyección de ingresos corresponde a la distribución del valor total del negocio o del valor de cada uno de los productos que forman parte del Negocio en el tiempo para fechas superiores a la fecha estimada de cierre del Negocio.
Haga clic en la sub-sección de Ingresos y selección
Se desplegará una ventana como la que se muestra a continuación:

Usted puede realizar la distribución de ingresos por el valor total del Negocio, o, el cual aparece resaltado en color azul o por Producto (cada uno de los productos que forman parte del Negocio). El sistema toma como base para la primera fecha de proyección de los ingresos la fecha estimada de cierre del Negocio. Esa es la fecha que aparece en esta ventana.
Distribución de Ingresos por el Valor Total del Negocio
Siga estos pasos:
- Diligencie el campo de observaciones con los comentarios que estima adecuados para esta distribución
- Haga clic en el símbolo + para ingresar manualmente la proyección de ingresos.
- En esta opción usted deberá indicar la fecha en que se proyecto que se registre el ingreso y el valor. La fecha debe ser igual o superior a la fecha estimada de cierre del Negocio y el valor debe ser igual o menor al valor total del Negocio
- Al ingresar la proyección, el sistema le mostrará en la parte superior izquierda de la ventana el valor restante por proyectar (en color rojo) o el valor cero (0) en color verde, lo cual indica que ya realizó la distribución total del valor del Negocio.
- Para ingresar múltiples ingresos proyectados, lo puede hacer dando clic en el botón +
- El campo de Avance se utiliza para informar al sistema sobre el ingreso real correspondiente a la proyección que se había registrado. Este avance se puede ingresar manualmente, digitado el valor correspondiente en el campo de Avance o se puede hacer de forma masiva, a través de un archivo plano.
- La fecha de avance se utiliza para indicar en que fecha se hizo efectivo el avance y es la fecha utilizada para calcular el avance del objetivo de ejecución de ventas.
- Grabe la proyección de ingresos dado clic en el ícono de grabar, parte inferior derecha de la ventana

Distribución de Ingresos por el Valor de cada Producto
Siga estos pasos:
- Seleccione la opción "Por Producto"
- Diligencie el campo de observaciones con los comentarios que estima adecuados para esta distribución
- La ventana ahora está distribuida en secciones de distribución para cada uno de los productos que forma parte del Negocio
- Para cada una de las secciones de producto, haga clic en el símbolo + para ingresar manualmente la proyección de ingresos.
- En esta opción usted deberá indicar la fecha en que se proyecto que se registre el ingreso y el valor. La fecha debe ser igual o superior a la fecha estimada de cierre del Negocio y el valor debe ser igual o menor al valor total de ese producto en el Negocio
- Al ingresar la proyección, el sistema le mostrará en la parte superior izquierda de la ventana el valor restante por proyectar del Negocio (en color rojo) o el valor cero (0) en color verde, lo cual indica que ya realizó la distribución total del valor den Negocio. En la sección del producto le mostrará el valor restante por proyectar de ese producto en el Negocio (en color rojo) o el valor cero (0) en color verde, lo cual indica que ya realizó la distribución total del valor de ese producto en el Negocio
- Para ingresar múltiples ingresos proyectados, lo puede hacer dando clic en el botón +
- Siga los mismos pasos del 4 al 7 para cada uno de los productos
- El campo de Avance se utiliza para informar al sistema sobre el ingreso real correspondiente a la proyección que se había registrado. Este avance se puede ingresar manualmente, digitado el valor correspondiente en el campo de Avance o se puede hacer de forma masiva, a través de un archivo plano.
- La fecha de avance se utiliza para indicar en que fecha se hizo efectivo el avance y es la fecha utilizada para calcular el avance del objetivo de ejecución de ventas.
- Grabe la proyección de ingresos dado clic en el ícono de grabar, parte inferior derecha de la ventana
En cualquiera de las dos opciones anteriores, se puede realizar una distribución del valor del ingreso proyectado en periodos y valores uniformes. Es decir, puedo proyectar ingresos en periodos uniformes por valores iguales. Por ejemplo, proyectar un ingreso de un producto en pagos mensuales de un valor igual cada mes, hasta completar el valor total del producto.
Nota : Tenga en cuenta que cada producto, puede tener una moneda diferente, que corresponde a la misma moneda definida en el producto del negocio
Para esto, se hace uso de la opción de distribuir con el botón
. Cuando usted selecciona esta opción vera una ventana emergente como la que se muestra a continuación:

Cuando usted haga uso de esta opción, deberá seleccionar la Frecuencia (Anual, Mensual, Semestral, Trimestral) y la Cantidad de periodos en los cuales desea distribuir la proyección de ingreso.
Para modificar la fecha de inicio de la proyección de ingresos, ingrese una nueva fecha en el campo de fecha que se encuentra en el encabezado de la sección del producto o del Negocio.
Para modificar el valor a distribuir haga clic en el botón de redistribuir
Aparecerá la siguiente pantalla en donde se puede modificar el valor total a distribuir, aumentándolo con un valor de porcentaje o escribiendo el valor puntual.

Usted puede consultar una gráfica en la cual puede ver la proyección de los ingresos que ha registrado en el Negocio. Para ver la gráfica, de clic en la sección en la pantalla de ingresos llamada "Gráfica de proyecciones". Verá una gráfica como el ejemplo que se ilustra a continuación:

Correos
Esta sub-sección permite contar con un registro automático de los emails o correos electrónicos que son enviados a las personas que están participando en el mismo. La forma de registrar un email en el Negocio requiere que usted conozca un "Código Interno de Identificación" del Negocio el cual debe incluir en el Asunto del email, para que este quede registrado en la sub-sección de Correos. Adicionalmente tiene que validar con el Administrador de VisualSale en su empresa sobre la dirección de email que usted debe colocar en el campo de Bcc (Blind Carbon Copy) en su programa de correo electrónico, al momento de redactar el email, para efectos de que una copia sea enviada a VisualSale. Usted puede hacer uso de cualquier programa de correo electrónico y debe tener en cuenta dos aspectos: El Código Interno de Identificación del Negocio y la dirección de correo electrónico a la cual debe enviar una copia oculta.
Para obtener el Código Interno de Identificación, puede dar clic en el ícono de Sobre que aparece en el Negocio, tal como se ilustra en la siguiente imagen:

Al dar clic en esta opción, se abrirá su programa de correo electrónico con los datos del email de la persona contacto principal del negocio y en el asunto coloca el Código Interno de Identificación del Negocio en un formato similar al siguiente: Negocio: {CFN-0210}. Usted siempre debe colocar esta identificación en el asunto para cualquier email que desee que quede registrado en los Correos del Negocio. Debe llevar la palabra Negocio y los corchetes, tal como se mostró en el texto anterior.
En la siguiente imagen se muestra un ejemplo de como se ve en un programa de correo electrónico el cuerpo del email que VisualSale compone:

Si se cumplen estas condiciones, el correo electrónico será almacenado en la sub-sección de Correos en el Negocio en VisualSale. Para consultar los correos asociados al Negocio, puede ir a la sub-sección de Correos y verá una pantalla como la siguiente:

y al dar clic en alguno de los emails, vera su contenido, como en el siguiente ejemplo:

Planes
Esta funcionalidad permite crear un plan al Negocio. Para conocer en detalle esta funcionalidad, por favor consulte Planes.

Negocios Asociados
En esta sub-sección usted podrá ver que Negocios están relacionados con el Negocio que está consultando. El Negocio que usted está consultado o documentando es el Negocio Padre y los asociados son los Negocios Hijos. Para establcer esta relación, lo primero que usted debe hacer es seleccionar el Negocio Hijo y dar clic en la opción de la pantalla principal llamada Negocio asociado. En la siguiente pantalla se muestra esta opción:

Al dar clic en esa opción se despliega una ventana con todos los negocios en cualquier estado que se han registrado con esa empresa. Mostramos a continuación una pantalla de ejemplo en la cual se visualizan los negocios existentes en la empresa:

Usted debe proceder a seleccionar el Negocio Padre dentro de esta lista. Solamente puede seleccionar un Negocio Padre. Una vez que usted selecciona el Negocio, se despliega una ventana en la cual debe establecer el tipo de relación que existe entre el Negocio que está documentando y el Negocio Padre que acaba de seleccionar. El siguiente es un ejemplo de la ventana de tipo de relación entre Negocios:

El significado y uso de cada una de estas relaciones es el siguiente:
Incremento (INC): Establece una relación entre dos Negocios en el cual es Negocio Hijo es una renovación o extensión del Negocio Padre. En este caso, por ejemplo para una renovación de un servicio, usted puede establecer la relación entre el Negocio Hijo, el cual es un nuevo Negocio que renueva un servicio, el cual había sido contratado a través del Negocio Padre. A través de los reportes se puede generar una análisis comparativo entre el Negocio Padre y el Negocio Hijo para conocer si se mantuvo igual la cantidad de productos o servicios, se se presentó un incremento o si hubo un decremento con relación al Negocio Padre.
Marco (MRC): Este tipo de relación entre los Negocios se usa para indicar que el Negocio Hijo es una ejecución de un Negocio Marco (Negocio Padre). Por ejemplo, se puede haber ganado un negocio que implica el uso de un producto o servicio por un año, pero es un contrato general estimado, el cual se ejecuta a través de consumos o usos mensuales. En este caso se puede crear un Negocio Padre, que es el Negocio Marco y luego Negocios Hijo que son los que ejecutan este Negocio Marco. Estos negocios hijo tienen una relación Marco con el Negocio Padre.
Una vez establecida esta relación, usted puede ir al Negocio Padre y consultar la sub-sección de Negocios asociados y podrá ver allí que Negocios Hijo tiene este Negocio.
Línea de Tiempo del Negocio
El objetivo de la línea de tiempo del Negocio es presentar de forma gráfica en un horizonte de tiempo, los diferentes eventos relacionados con el Negocio y rápidamente pueda darse una idea de la gestión adelantada. Por ejemplo, se pude visualizar la fecha en la que se creó el negocio, los diferentes eventos de cambio de fase, la creación de personas internas y externas, comentarios, etc. La línea de tiempo del negocio se observa en la parte izquierda de la pantalla y se visualiza una información como la que se muestra a continuación:

Información en la Línea de Tiempo:
La información que se visualiza, es la siguiente:
Fecha de apertura, acá el usuario visualiza el código del negocio y la fecha de apertura. La anterior información se muestra en una barra de color verde.
Cambio de Fase, acá el usuario visualiza la fecha en la cual se realizó el cambio de fase, la fase origen, la fase destino y el número de días que permaneció el negocio en la fase origen. La fecha de cambio de fase se muestra en una barra de color rosado.
Las actividades, tienen una barra de color verde cuando se ejecutan y las planeadas tienen una barra de color rojo. En ambos casos se visualiza el Tipo de Actividad y la fecha en la cual se planeó la actividad. El usuario puede ingresar a la actividad dando clic en el recuadro. Si la actividad no se ha cerrado aún el usuario puede modificar, eliminar, iniciar, finalizar, etc.
Las Personas, que se visualizan son las internas y externas en una barra de color amarillo; si es persona interna dice "Persona Interna" y si es persona externa dice "Persona". En el recuadro se muestra la fecha en la cual se creó y el nombre de la persona. Al dar clic en el recuadro el usuario puede ingresar a la información.
En los Comentarios, se visualiza el tipo de comentarios y la fecha en la cual se creó en una barra de color azul. También se visualiza el título del comentario. El usuario al dar clic en el recuadro ingresa al comentario, pero no es editable desde esta opción.
Visualizar más información:
- Si queremos cargar más información, en la parte inferior de la línea de tiempo, se encuentra un botón con el siguiente:
. Este nos permite cargar más información en caso que la empresa tenga más información.
Búsqueda y Consulta de Negocios
VisualSale ofrece diferentes alternativas para buscar un negocio que ha sido registrado en el sistema. La siguiente es una lista de las posibles opciones:
Búsqueda y Consulta de un Negocio por la opción de Negocios en el Menú Principal de VisualSale
Hacer una búsqueda del Negocio por la Tabla de Negocios que se encuentra en la opción del menú principal de VisualSale llamada Negocios. Haga clic en esa opción y verá una tabla de consulta similar a la siguiente:

¿Cómo usar la Tabla de Negocios?
En el siguiente video se ilustra la forma como usted pueda hacer uso de la tabla de búsqueda y consulta de Negocios en el sistema.
Puede hacer uso de búsquedas por cada una de las columnas de la tabla, aplicar filtros y ordenamientos. Esta tabla es de utilidad para poder realizar la búsqueda de uno o varios Negocios y una vez identificados, puede dar clic en el Nombre del Negocio para abrir la pantalla de consulta del detalle del Negocio.
Una vez que usted encuentra el negocio que desea consultar, da clic en el Nombre del Negocio y verá una pantalla de consulta del Negocio como la que se muestra a continuación:

Desde esta pantalla puede usted navegar a cada uno de los elementos de información del Negocio. Dependiendo de los niveles de acceso y seguridad que el Administrador del Sistema le haya asignado a usted, podrá ver más o menos información relacionada con el Negocio.
Búsqueda y Consulta de un Negocio por la opción de Mapa de Negocios
VisualSale cuenta con una ayuda gráfica para poder realizar la búsqueda y consulta de los Negocios. El Mapa de Negocios permite filtrar los negocios por Usuario (persona responsable por el Negocios), Fechas (de registro, estimada de cierre y cierre real) y estado del Negocio (Abierto y Cerrado). Esta es una imagen de ejemplo de la forma como se visualiza el Mapa de Negocios:

Para ilustrar la forma como funciona el Mapa de Negocios, por favor seguir las guías que se muestran en el siguiente video.
Detalle del Mapa de Negocios:
- El tamaño de cada esfera corresponde al valor del negocio.
- El color de la esfera, corresponde al porcentaje de avance de las respuestas del Score. Si el avance es cero, el color de la esfera es rojo, si el avance es del 50% el color es amarillo y si el avance es del 100% el color es verde. Ahora si existen porcentajes intermedios, se colocan tonalidades de naranja, cuando pasa de rojo a amarillo y si es de amarillo a verde se crean tonalidades de verdes.
- Cuando se coloca el mouse sobre la esfera, se visualiza la siguiente información:
- El nombre del negocio
- El código del negocio
- Nombre de la empresa
- Valor del negocio
- Score del negocio
- Avance del negocio
- Fecha estimada de cierre
- Cerrado, Si o No
- Estado, abierto, ganado, perdido o no decisión.
- Al dar clic en una esfera, lleva al usuario al detalle del negocio.
- El scroll (rueda de desplazamiento) del mouse, permite ampliar o disminuir el score.
Cerrar (Finalizar) un Negocio
La opción de cierre de Negocios, se utiliza para finalizar el negocio, ya sea por que se gano, perdió o el potencial comprador no tomó una decisión. Es muy importante realizar esta gestión, ya que afecta el cálculo de indicadores, reportes, cumplimiento de objetivos y los tableros de BI.
La siguiente es la guía para cerrar un Negocio en VisualSale:
Para finalizar un Negocio:
- Seleccione e ingrese al negocio que será cerrado.
- Una vez dentro del negocio, de clic en el icono Finalizar Negocio
. Al hacer esta acción usted verá una pantalla similar a la siguiente:

- En el campo Estado, acá se despliega una lista de los posibles estados en los cuales se puede cerrar un negocio. Por ejemplo, ganado, perdido o No decisión. Al seleccionar el estado ganado, el sistema abrirá una pantalla (como se muestra en la siguiente imagen) con la lista de chequeo de la última fase, para que ésta sea diligenciada y así dar por cerrado el negocio.

- En el campo Fecha de Cierre, se indica la fecha en la cual se cierra el negocio. Esta fecha la selecciona el usuario, puede ser la fecha de hoy, en el pasado o en el futuro. Esta fecha es importante para determinar cuánto tiempo duro abierto un negocio. El concepto de Fecha de Cierre depende del contexto que cada empresa le da al mismo, por ejemplo puede ser cuando se firma un contrato, cuando se recibe un pedido, cuando se factura el total o un valor parcial del Negocio, etc. Importante tener presente que el efecto de "CERRAR" el Negocio en VisualSale implica cruzar de forma automática el cumplimiento del objetivo del vendedor en el valor actual del Negocio que es cerrado. Igualmente se cierran opciones de actualizar información dentro del Negocio, es decir hay varios elementos que ya no se pueden modificar dentro del
- En el campo Valor del Negocio, corresponde al valor del negocio, el cual se obtiene de los productos que se tienen asociados al negocio. No es modificable el campo.
- En el campo Observaciones de cierre, se utiliza para documentar información relevante de las condiciones del negocio, para detallar un poco más sobre algunas observaciones a tener en cuenta, etc.
- En el campo Motivo de cierre, el asesor comercial debe seleccionar de una lista previamente definida, cual fue el motivo de cierre del negocio. Por ejemplo: buen servicio, precio, mejores condiciones comerciales.
- Una vez realizado lo anterior, se graba
Observaciones:
- Al cerrar un negocio, el asesor comercial después no puede modificar ninguno de los campos del encabezado del negocio.
- Una vez cerrado el negocio, se visualizan los siguientes campos en la pantalla del encabezado del negocio:
- En el campo Duración de Negocio, se calculan los días totales en los cuales el negocio estuvo abierto, es decir son los días desde la fecha de apertura, hasta la fecha de cierre.
- Los campos de Estado, Fecha de Cierre, Observaciones del cliente y Motivo de cierre, el usuario los puede visualizar en la pantalla del encabezado del negocio.
- Si, por alguna razón se requiere nuevamente abrir el negocio, el Administrador de VisualSale lo puede abrir dando clic en el siguiente icono
reabrir negocio. Este icono solamente lo puede visualizar el Administrador del VisualSale. La apertura de Negocios cerrados es una función restringida por seguridad. Es posible autorizar a los usuarios del sistema el acceso a la función de apertura de Negocios cerrados, lo cual deberá ser hecho por parte del Administrador de VisualSale en su empresa.