PQRS hace referencia a Peticiones, Quejas, Reclamos o Solicitudes, que pueden realizar los asesores comerciales al Administrador de Ventas de la compañía. Es decir esta funcionalidad se utiliza como una mesa de ayuda para toda la fuerza de ventas, en todos los procedimientos relacionados con ventas. Acá se puede gestionar desde la solicitud de viáticos, aprobación de viajes, temas de gastos, etc. Al realizar todos estos trámites desde esta opción se mantiene toda la trazabilidad de la información.
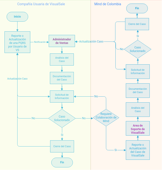
Pantalla Diagrama del Proceso

Opciones desde las cuales se pueden reportar los PQRS
- A través de un correo electrónico. Por ejemplo soporte@visualsale.freshdesk.com. Este correo se define cuando se realice la configuración de FreshDesk.
- Desde la tarjeta de Asistencia dentro de VisualSale Web.
- Ingresando al Portal de Ventas desde VisualSale, en la opción Nuevo Ticket de Soporte.
Reporte de Casos desde Correo Electrónico
Pantalla Ejemplo Envío de Correo

Acá se muestra un ejemplo en donde un usuario de VisualSale y FreshDesk realizan el envío de una PQRS a través de un correo electrónico, el cual le llegará al administrador o administradores de FreshDesk.
Pantalla Ejemplo Notificación de PQRS

Acá se muestra un ejemplo de la notificación que llega a los Administradores informando sobre el nuevo caso registrado por un usuario.
Pantalla Ejemplo Notificación al Usuario

Acá el usuario que reporto el caso recibe esta notificación en donde se le informa que el caso fue recibido y que el área de soporte esta trabajando para darle una respuesta y/o solución.
Reporte de Casos desde la Tarjeta de Asistencia
Para crear una PQRS:
- Ingrese a VisualSale > De clic en la tarjeta Asistencia que se encuentra al lado izquierdo de la pantalla.
- Luego se despliega la pantalla "Solicitud de Asistencia"
Las personas participantes son:
- Los Usuarios de VisualSale: son las personas que reportan el caso al Administrador del sistema a través de la Tarjeta de Asistencia. Los usuarios pueden reportar casos relacionados con errores del software, permisos, dudas funcionales y todo lo relacionado con los procesos de ventas.
- El Administrador de VisualSale en la Compañía: es la persona que revisa el caso y envía una respuesta o solución a los usuarios. El recibe un correo con el caso que fue reportado alertándolo sobre la situación. El administrador consulta el detalle del caso reportado por el usuario para proceder a solicitar más información o para enviarle una solución, avance o respuesta. Si el Administrador requiere la ayuda de Mind, debe reportar el caso a Mind a través de los medios establecidos. Para mayor información consultar el siguiente link.
- Mind de Colombia: Mind participa en este proceso una vez que el administrador del sistema considera que requiere la ayuda de Mind de Colombia para resolver el caso o casos reportados por los usuarios.
Pantalla Solicitud de Asistencia

- En el campo Requester, acá se ingresa el correo electrónico de la persona que está registrando el caso.
- En el campo Subject, coloque el asunto del caso, es decir una breve descripción.
- En el cuerpo, describa de forma detallada el problema que se está presentando
- En el icono de Clip, al dar clic puede seleccionar información de su PC para adicionarla al caso.
- El icono de Cámara, se utiliza para tomar un Print Screen de la pantalla en la cual se encuentra ubicado el usuario.
- Una vez realizado lo anterior, dar clic en Enviar Solicitud.
- Dependiendo de la configuración, llega un email al administrador del sistema o a las personas seleccionadas para recibir los casos y también una confirmación a la persona que lo reporto.
Reporte de Casos desde el Portal de Ventas
Pantalla Opción Portal de Ventas

Acá el usuario da clic en la opción derecha superior llamada "Portal de Ventas".
Pantalla Registro de PQRS

Una vez en el Portal de Ventas, dar clic en la opción "Nuevo Ticket de Soporte", en donde se visualiza la pantalla para registrar el caso. Los campos son similares a los descritos en la Pantalla de Solicitud de Asistencia.